各相关学院、学生科研小组:
为进一步加强学生创新意识和创新精神培养,营造浓厚的创新氛围,经研究,学校决定举办365娱乐场备用网址第三届大学生科研设计大赛。为了确保大赛顺利进行,达到预期效果,现将有关事项通知如下:
一、本次大赛由教务处、学工处、团委共同主办,各相关二级学院协办。
二、大赛时间地点:2012年6月5日(周二)晚7:00在8号教学楼5楼多功能厅举行。
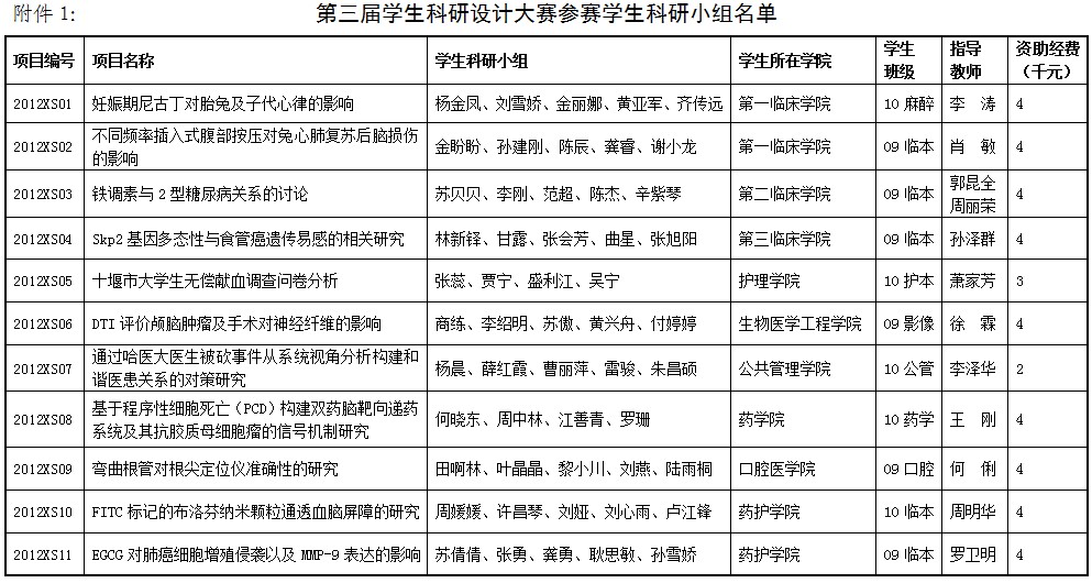
三、本次大赛的参赛学生小组在2012年学校学生科研基金立项的基础上产生(具体名单见附件1)。
四、本次大赛按以下规则进行
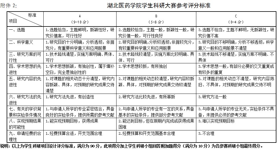
1、学生科研小组长按抽签顺序依次上台陈述课题设计,时间控制在6分钟以内。参赛幻灯片统一按以下提纲进行制作:一是立论依据(包括项目的研究意义、国内外研究现状分析);二是研究方案;三是项目创新点;四是年度研究计划及预期研究结果。评审专家对各参赛小组课题设计情况进行打分,参考评分标准见附件2。
2、学生科研小组选择1道医学科研基本知识附加题并回答,时间控制在1分钟以内。该附加题满分为10分,命题范围涉及医学科研选题与申报;医学科研信息获取与整理;实验设计原则;动物实验基本知识;实验误差与控制;论文撰写等。具体参考书目为《机能实验科学》,郑先科等主编,北京大学医学出版社2005年版,重点为本书第二、四、十章节内容。
3、评审专家根据选手汇报情况现场质询,时间控制在2分钟以内。
4、评审专家根据以上3个环节的综合表现给各参赛小组打分,所有评审专家打分求和后的平均分即为每个参赛小组的最终得分。
五、相关工作要求
1、请各参赛小组于2012年6月4日(星期一)下午5:30前将参赛幻灯片交至教务处实践教学管理科。联系人:刘赟,联系电话:8469103。
2、请各参赛学生科研小组长务必于6月5日(周二)晚上6:30到8号教学楼五楼多功能厅抽签决定比赛顺序。
3、请各相关学院务必按学校分配的名额组织观摩学生到赛场观赛(各学院观摩比赛学生座次分配表见附件3)。
专此通知
365娱乐场备用网址教务处
2012年5月28日


